海角在线社区视频_911吃瓜今日吃瓜_51cg热门吃瓜必吃大瓜
海角在线社区视频
有困难找书记院长
学校主页
首页
学院概况
学院简介
现任领导
机构设置
党建引领
党建动态
主题教育
理论学习
师资队伍
师资概况
博硕导师
人才招聘
师资名录
本科生教育
培养动态
专业建设
校企合作
研究生教育
学位点简介
培养动态
科学研究
科研动态
科研平台
成果推介
学术讲座
学生工作
学工动态
学生风采
创新创业
招生就业
研究生招生
本科生招生
就业服务
校友专栏
工作动态
校友风采
ASIIN
MCTI Programme
911吃瓜今日吃瓜
学院首页
学院动态
911吃瓜今日吃瓜
当前位置:
首页
>
学院首页
>
911吃瓜今日吃瓜
正文
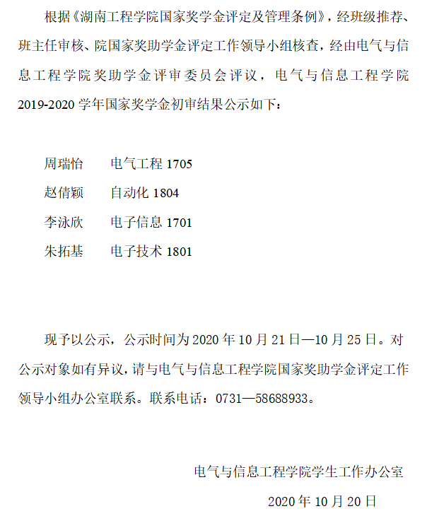
海角在线社区视频2019-2020学年国家奖学金初审名单公示
作者:
时间:2020年10月21日 09:30